Search for answers or browse our help center.
Add auto return function
PARTS LIST:
CM129 Autoreturn Board (H4970) with standoffs Push button (H2500)
“Auto Return” label for pedal assembly Micro switch (H5943)
Wire Ties, 6 inch push mount (H8335) – 8 qty screws, #6-20 x 1 1/2″ long (H773) – 2 qty female connectors – 12 qty
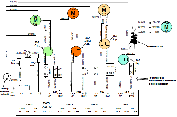
ring connectors (H5108) – 2 qty orange wire – 50″ and 60″ lengths wire diagram WIRE 74.
- Unplug the table.
- Disconnect all wires from the original board. There is no need to label wires. The wire sequence will be different on the new board. A wire diagram is provided.
- Remove original board and install the new board.
- Refer to the wire diagram for new wire color sequence on the board. Note the two wires that were not originally connected. They are wire tied against the inside of the base where cable enters. Add female connectors to the end of each and connect to SW5 terminals on the board.
- Remove the black plastic end cap from the right side of the pedal assembly and add female connectors to the two wires hidden inside. Connect the wires to the push button switch and insert the switch into the end of the steel tube. Adhere the “Auto Return” label to the top of pedal assembly.

6. Hold the new micro switch against the inside of the frame as shown with the tip of the lever contacting the center of the metal tab. Mark the location of the two holes on the inside of the frame. Drill two 1/8″ holes. Secure the micro switch with the two screws provided.

7. There is currently a solid orange wire connected between the T7 terminal of the board and the capacitor at the opposite end of the base. The micro switch from Step 6 will interupt this part of the circuit.
The new 60 inch piece of orange wire will replace the orange wire at T7 and follow the same route to the other end of the base and route up the scissor to the new micro switch. The wire needs a female connector at one end and a ring connector at the other. The new 50 inch orange routes down the scissor to the same terminal of the capacitor that the original orange wire connected to. The “C” and “NC” terminals are used on the micro switch.
WIRE- 74A

